Hey IoTeX community!
Here’s your roundup of what the team has been working on across Q2 2025, spanning core products, community initiatives, and ecosystem tools. It was a quarter packed with progress, testing, and foundational upgrades — let’s dive in.
iotex.io Redesign
This month, we launched a fully redesigned version of iotex.io, presenting a fresh visual identity and a clearer narrative around our mission and products. The new site reflects the evolution of IoTeX into a machine-powered, AI-driven DePIN ecosystem.
Highlights:
-
A completely revamped homepage showcasing our vision and ecosystem pillars
-
Dedicated new subpages for each of our key components:
-
Realms — our DePIN & real-world asset network
-
Chain — the IoTeX Layer 1 blockchain
-
ioID — decentralized identity infrastructure
-
Quicksilver — our smart rollup for cross-chain DePIN execution
-
IOTX — the token powering the IoTeX economy
-
Explore the new experience at iotex.io and discover how we’re building the future of physical intelligence.
Quicksilver Alpha
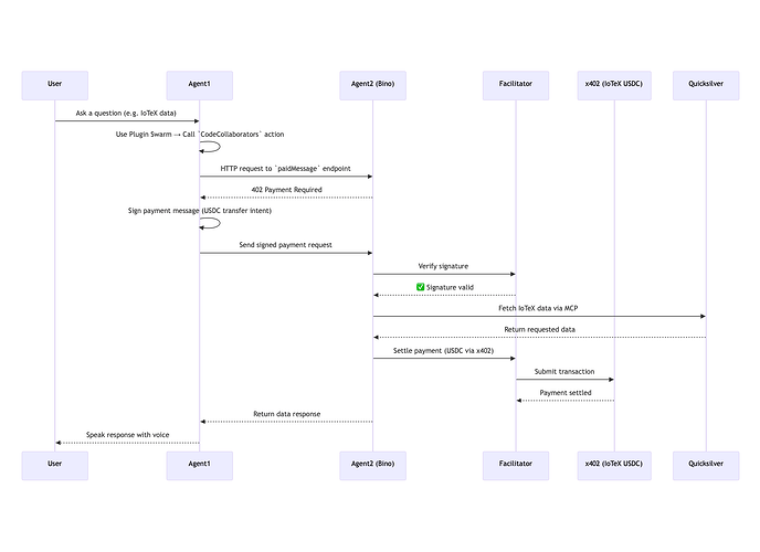
In June, we kept working on the experimental version of Quicksilver, a layer serving as the bridge between physical systems and AI to foster real-world applications with perception, reasoning, and adaptability.
-
Nodey, an AI agent developed by ICN to provide IoTeX network intelligence, is already live and powered by Quicksilver Alpha — showcasing one of the first real-world use cases of the platform.
-
In a controlled environment, we also began testing a set of Quicksilver Alpha features focused on agent swarms:
-
Bino: the popular IoTeX- and DePIN-savvy agent capable of handling ecosystem-specific queries.
-
Caila: a weather-specialist agent.
-
These agents experimentally collaborate using the x402 protocol, enabling machine-to-machine payments in USDC settled on the IoTeX L1 when agents outsource requests to one another. For example, Bino pays Caila when weather data is needed for a certain request, and vice versa:
View sample transactions executed by the x402 Facilitator on-chain
This interaction is facilitated by an x402 Facilitator service, which settles payments on-chain and covers gas costs. Quicksilver’s Pro MCP servers power the data access layer behind this coordination.
These foundational features will pave the way for a modular, machine-native AI economy.
Stay tuned as we continue testing Quicksilver’s agent capabilities and swarm intelligence framework.
ioID (Decentralized Identity Framework)
June Metrics Snapshot
-
Unique Device Owners: ~3,000
-
Total Registered Devices: 11,940
-
Devices Registered in June: 51
What we’ve been working on
In June, we began development on the next major release of ioID, IoTeX’s decentralized identity framework for the machine economy — now expanding to include both physical devices and autonomous AI agents. This builds upon the foundation established with ioID in 2024, which enabled device owners to register ownership of their physical devices directly on-chain, without the need for centralized intermediaries.
We have completed the first draft of ioID v2, which may be shared publicly soon. While the initial architecture was designed with device finance use cases in mind, we are currently refining it to better align with AI-oriented scenarios and machine-native agency.
Why It Matters:
This upgrade transforms ioID into a true identity + execution layer for the emerging machine and AI economy. From autonomous drones to decentralized inference agents, these entities will not only be identifiable — they’ll be economically empowered, composable, and interoperable across DePIN, AI, and Web3 ecosystems.
More to come as we progress toward the full release of ioID’s next-generation architecture.
Check out the initial documentation at docs.iotex.io/ioid to learn more.
IoTeX Layer 1 Blockchain
June Metrics Snapshot
-
Peak TPS: 274 transactions/second
-
Active Wallets (Peak): 17,000+
-
Total Transactions: Nearly 1 million
What we’ve been working on
Q2 2025 marked a major milestone for the IoTeX Layer 1 protocol, with the official release of v2.2.0 — one of the most important upgrades in recent history, following community discussion and voting for IIP-42 improvement proposal.
-
The v2.2.0 upgrade delivers real-time block finality as described in IIP-42, significantly improving the responsiveness and performance of dApps, wallets, and DePIN protocols. This upgrade also enhances reliability for machine interactions and lays the groundwork for higher-throughput use cases across the network.. Full release notes and binaries can be found here.
-
Shortly after, we rolled out v2.2.1, a non-breaking upgrade focused on improving node performance under high TPS conditions. While it’s not a hard fork, it’s highly recommended that all node operators—especially those running API nodes—upgrade to v2.2.1. Release info is available here.
We’re actively encouraging delegates and node operators to upgrade to the latest version to ensure optimal network performance and reliability.
What’s Next
Looking ahead, the team is preparing a series of incremental improvements to the Layer 1 protocol. The upcoming release (v2.2.2) will include enhanced API functionality, internal optimizations, and a new public-facing status page.
Additional features are being planned for future releases, including tooling for improved historical data access and continued exploration of transaction bundling and account abstraction support. Stay tuned for more as we continue evolving the core protocol.
Learn more in the full blog post: IoTeX v2.2 Protocol Upgrade
ioPay Meets Stock Investing
We integrated xStocksFi into ioPay, enabling users to access synthetic stock assets such as $TSLAX, $NVDAX, and $MSTRX directly from their wallet. This feature adds a new layer of financial utility to the IoTeX ecosystem by bridging DeFi and real-world asset exposure on-chain.
This update required backend integration and front-end updates in ioPay to support asset discovery, trading flows, and token display — all within the familiar wallet experience.
You can try it now at iopay.me.
Ecosystem & Community Updates
A few Ecosystem Highlights at the end of June:
-
Unified IOTX TVL Across Chains: ~$4.2M total liquidity
-
Chains Actively Supporting Unified IOTX: 6 (IoTeX, Ethereum, BSC, Base, Polygon, Solana)
-
New NFT Bucket (V3) Created: 33 Buckets
Expanding IOTX Liquidity Across Chains
In alignment with IIP-48, we began rolling out IOTX liquidity across multiple chains to create a unified, seamless token experience for users in the IoTeX ecosystem. This initiative is part of our broader strategy to increase token accessibility, deepen DeFi integration, and support more use cases across the multichain landscape.
Current CIOTX Liquidity Overview:
| Chain | TVL (USD) | Link |
|---|---|---|
| IoTeX | ~$3,503,030 | Mimo DEX |
| Ethereum | ~$232,500 | Uniswap V3 |
| Polygon | ~$90,100 | Uniswap V3 |
| BSC | ~$49,920 | PancakeSwap |
| Base | ~$143,200 | Uniswap V3 |
| Solana | ~$131,177 | Radyium |
This multichain deployment lays the foundation for cross-chain applications, unified DePIN payments, and broader adoption of the IoTeX token ecosystem.
IoTeX Hub Portal
We’ve made significant progress on the IoTeX Hub, now live at hub.iotex.io. As part of this rollout, we’ve integrated our in-house developed governance portal directly into the Hub — also accessible via gov.iotex.io.
Other Features and Updates included:
-
The governance portal now supports viewing historical governance proposals, enabling full transparency and traceability of past decisions.
-
We introduced NFT Bucket V3 staking, allowing users to create and manage staking positions as NFTs supporting the new 2.5-second blocktime.
We encourage community members to dive into the new features and share their feedback as we continue to improve the IoTeX Hub together.
Visit the portal at hub.iotex.io to explore the latest features.
Documentation
We launched a reorganized IoTeX Documentation, featuring a clearer and more intuitive structure. The updated portal separates each core infrastructure component—, such as Realms, Quicksilver, ioID, and Layer 1—into its own dedicated documentation section.
These sections are now easily accessible via homepage cards and the top navigation tabs, making it simpler for developers and partners to find relevant technical content.
Visit docs.iotex.io to explore the updated portal and dive into our latest infrastructure documentation.
Regulatory Alignment: MiCA Token Classification
The team began a proactive initiative to assess how emerging crypto regulations — particularly the EU’s Markets in Crypto-Assets (MiCA) framework — may impact the accessibility and compliance of the $IOTX token.
This research-driven effort focuses on:
-
Evaluating how $IOTX is classified under MiCA and similar global regulations
-
Identifying necessary disclosures or registration requirements
-
Ensuring IoTeX remains accessible to EU-based users, exchanges, and developers
This foundational work helps ensure the IoTeX ecosystem stays resilient, accessible, and trusted as global regulations evolve.
Thanks for your continued support — and as always, if you’re building on IoTeX or have feedback, don’t hesitate to jump into the forums or Discord. Let’s keep pushing the boundaries of what’s possible with DePIN and machine-backed Web3


